近日,北京大学定量生物学中心/中科院深圳先进技术研究院合成生物学研究所魏平研究员团队最新成果以“Design of Diversified Chimeric Antigen Receptors Through Rational Module Recombination”为题在线发表于iScience期刊上。该工作利用模块重组设计了一系列新型嵌合抗原受体,为肿瘤免疫治疗的改进提供了新的工具包及设计思路。

文章上线截图
嵌合抗原受体T细胞疗法(Chimeric Antigen Receptor-T cell therapy,CAR-T细胞疗法),作为近年来一种较为新型的免疫治疗方案,在癌症治疗领域取得了许多突破性进展。CAR分子所包含的共刺激结构域的差异会给T细胞带来不同的本底及激活后信号,进而对T细胞功能与命运产生不同的影响。然而当前研究对这一问题认知不足,可用的共刺激结构域种类和数量都极为有限,导致CAR-T细胞疗法无法满足临床多元化的需求,也在一定程度上限制了人们解决该疗法的有效性和安全性问题。
研究团队通过并运用合成生物学手段从天然的共刺激受体中定义功能模块,通过蛋白质模块重组的方法,设计了一系列新型共刺激结构域,从而获得了大量嵌合抗原受体。通过在Jurkat细胞系中构建的基于荧光蛋白的NFAT(Nuclear Factor of Activated T cells)和NF-κB(Nuclear Factor kappa-light-chain-enhancer of activated B cells)信号通路的双报告系统,建立了定量表征T细胞信号特征的高通量平台,从信号通路和作用机制层面,为鉴定和预测嵌合抗原受体的活性提供了有效的技术手段。与此同时,该项目通过人工重组获得的嵌合抗原受体大多具有激活T细胞的活性,且NFAT和NF-κB信号通路的响应程度相差较大,极大的扩展了嵌合抗原受体对T细胞的激活强度范围。研究发现,NFAT和NF-κB信号通路的活跃程度与CAR-T细胞的功能和命运呈现一定的关联性。

图1 重组共刺激分子构成的嵌合抗原受体设计与概念验证平台
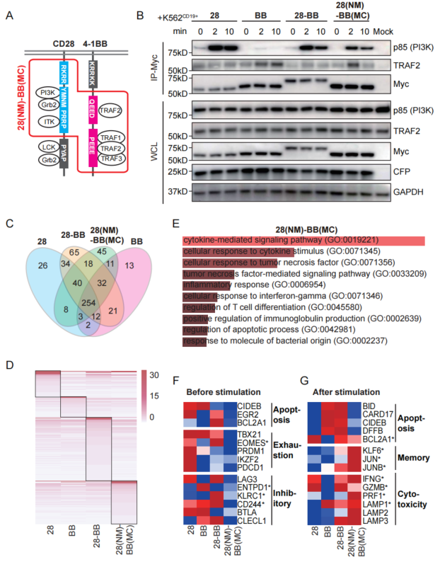
进一步研究结果显示,重组得到的28(NM)-BB(MC) CAR具有综合CD28和4-1BB特征的信号激活方式,呈现低本底激活、高响应强度的特征。研究人员进一步阐释这一信号特征对T细胞所带来的功能、命运的影响,将其应用在anti-CD19(α-CD19)和anti-mesothelin(α-meso)CAR-T细胞中,通过体外细胞水平的实验,证明该种细胞在具有特异性杀伤靶细胞的能力的基础上,获得了和4-1BB类似的阻碍细胞耗竭的功能,还表现出降低T细胞的凋亡和细胞因子分泌的特点。转录组学的研究结果进一步揭示了28(NM)-BB(MC)在促进T细胞发挥杀伤功能、抑制耗竭和凋亡等方面所具有的优势。这些结果都说明重组型共刺激结构域有望为增强CAR-T细胞疗法的安全性和有效性提供可能。

图2 重组28(NM)-BB(MC) CAR兼具4-1BB和CD28两种共刺激信号受体激活方式,具有平衡T细胞杀伤功能、抑制耗竭和凋亡的优势
该研究不仅为开发新一代CAR-T细胞提供强大的高通量定量筛选平台,所开发的蛋白质模块化重组技术还为设计CAR提供了新的思路,所获得的大量新型重组共刺激结构域,大大增加了CAR-T细胞内信号的调节范围,可适配不同的应用场景和抗原刺激强度,具有极大的临床应用前景。
北大定量生物学中心/深圳先进院合成所魏平研究员为该文章的通讯作者,北京大学博士后司雯(原生命科学联合中心博士研究生)与深圳先进院合成所博士后范盈盈(原北大定量生物学中心博士研究生)为该文章的共同第一作者。该工作获得了国家科技部重点研发计划项目、国家自然科学基金项目、中国科学院战略重点研究项目等项目的支持。
原文链接:https://doi.org/10.1016/j.isci.2023.106529