2025年1月15日,由北京大学定量生物学中心/北大-清华生命科学联合中心李志远课题组牵头,联合南京农业大学LorMe实验室和苏黎世大学定量生物医学系Rolf Kümmerli教授在国际知名学术期刊Science Advances上发表了题为“Siderophore synthetase-receptor gene coevolution reveals habitat- and pathogen-specific bacterial iron interaction networks”的研究论文。论文开发了一种经过实验验证的协同演化算法,成功从序列到生态的角度预测了群落水平的铁相互作用网络,并为有针对性地干预微生物群落提供了机会。
导读
随着已测序微生物基因组数量的持续增长,通过序列到相互作用的映射进而了解群落功能成为可能。越来越多的证据表明,次级代谢产物通过影响通信、资源获取、运动能力以及攻击和防御竞争对手的途径在塑造微生物相互作用中发挥着重要作用。然而,由于次级代谢产物的合成和作用方式难以预测,序列到相互作用映射很少应用于次级代谢产物上。
铁载体是最普遍和多样化的一类微生物次级代谢产物,铁载体及其受体多样性介导着合作、竞争、欺骗的群落互作。本研究利用先前从1928株假单胞菌的基因组序列识别出的188种pyoverdine的化学结构,以及参与pyoverdine摄取的4547个FpvA受体基因(分为94个组)(基因组数据挖掘揭示细菌铁载体通路的隐藏多样性),开发了一个协同演化配对算法,将pyoverdine(钥匙)和受体(锁)匹配成47个独特的锁-钥匙组,并进一步重构了不同栖息地和致病性的所有假单胞菌菌株之间铁载体介导的相互作用网络。研究结果表明,群落相互作用因栖息地和生活方式而异,为群落功能和连接性提供了新见解。
主要结果
一、假单胞菌中的三种pyoverdine策略及协同演化的锁-钥(受体-合成酶)原理
本研究使用1928株非冗余假单胞菌的数据集,数据集包括多种假单胞菌,主要来自人类(21.2%)、土壤(13.6%)、植物(12.1%)和水(6.4%)等栖息地,铜绿假单胞菌(P. aeruginosa)(28.7%)、荧光假单胞菌(P. fluorescens)(7.0%)、丁香假单胞菌(P. syringae)(6.0%)和恶臭假单胞菌(P. putida)(2.2%)数量最多(图1A)。研究发现三种pyoverdine利用策略:“单受体生产者”(51.1%),即具有一个pyoverdine合成基因簇和一个FpvA受体基因的菌株;“多受体生产者”(35.2%),即具有一个合成基因簇但有多个受体基因的菌株;“非生产者”(13.7%),即缺乏合成基因簇但有至少一个受体基因的菌株(图1B)。
通过分析单受体pyoverdine生产者的受体和合成酶特征序列距离矩阵,发现它们之间存在强烈的协同演化关系(Pearson's r=0.88)。而且,三个代表着人类病原体铜绿假单胞菌中发现的FpvA受体组(图1C中GI、GII和GIII+IV),已经证明了与相应pyoverdine的选择性摄取。这些分析强烈表明,在单受体生产者中,配对的受体和合成基因通过协同演化形成了一对一的“锁-钥匙”关系(图1C)。相比之下,多受体生产者和非生产者的受体多样性更高(图1D)。以上结果表明来自单受体生产者的受体在演化上可能比来自非生产者和多受体生产者的受体更保守。总之,这些结果表明,单受体和多受体生产者在铁相互作用网络中扮演着不同角色。

图1 假单胞菌菌株分类与pyoverdine合成酶及其受体之间的协同演化
二、协同演化配对算法的开发及微生物铁载体互作网络预测的实验验证
为了探究所有三种菌株类型(单受体生产者、多受体生产者和非生产者)的锁-钥(受体-铁载体)相互作用。首先需要确定多受体产生者中用于吸收自产pyoverdine的受体,第一种解决策略是寻找与pyoverdine合成基因相邻的受体(Solution 1),第二种解决策略是将已确定的单受体生产者的锁-钥配对应用于多受体生产者(Solution 2)来识别多受体生产者中的自受体。这两种方法分别在87.1%和68.7%的多受体生产者中识别出自受体。
为了进一步优化配对,本研究开发了一种无监督学习算法,称为“协同演化配对算法”(Co-evolution Pairing Algorithm)(Solution 3),根据合成酶和受体之间的特征序列距离搜索一组最大限度地实现协同演化关联的合成酶-受体组合(图2A-B)。最终预测了所有多受体生产者的自受体。经检查,三种解决方案的自受体识别均具有较高一致性(图2C)。协同演化配对算法根据受体特征距离将1664株产pyoverdine菌株的自受体分配到47个不同的锁-钥组(图2D),在总共检测到的4547个FpvA基因中,鉴定出2883个非自受体,可能作为“欺骗受体”来吸收其他菌株产生的外源pyoverdine。这些欺骗受体中的大多数(2703=93.8%)也被分离到47个锁-钥组中,表明它们可以用于利用188种pyoverdine中的至少一种。
研究通过实验验证了铁载体互作网络预测算法的准确性。在南京实验中,90%的预测互作与实验观察一致(图2E)。在苏黎世实验中,94%的预测与观察结果一致(图2F-G)。这些结果表明,基于基因组序列分析的锁-钥关系可以准确预测铁载体介导的微生物互作网络。

图2 建立pyoverdine合成酶与受体组锁钥配对映射的无监督协同演化算法及实验验证
三、Pyoverdine介导的铁互作网络因栖息地而异
在成功验证之后,本研究将锁-钥配对方法应用于完整数据集,以构建所有1928株假单胞菌的pyoverdine介导的铁载体互作网络(图3A),将其分为407个微生物铁载体功能组(即产生相同pyoverdine类型并具有相同受体库的菌株)和47个锁-钥(受体-pyoverdine)组,网络包含307个生产边和1788个利用边。铁载体互作网络表现为一个特殊的二分网络,节点包括微生物功能组和pyoverdine组,边表示利用和生产关系。网络的拓扑特征显示了显著的异质性,存在“枢纽”铁载体,这些铁载体的生产和利用程度高于其他铁载体(图3B-C)。这种异质性表明网络结构受到特定生态进化力量的影响,如激烈的铁竞争。研究还发现网络的模块化程度(Qb=0.51)和嵌套程度(NODF=0.15)高于随机网络,这使其区别于典型的互惠网络和对抗网络,铁相互作用网络可能代表了一种新型的生态二分网络,并且是迄今报道的最大的网络之一。
此外,研究还分别为来自土壤(262株)、植物(234株)、水(124株)和人类(409株)栖息地的菌株创建了单独的网络(图3D-G),发现不同栖息地的pyoverdine策略频率和网络拓扑结构有根本差异。例如,在土壤来源的菌株中,有56.9%的多受体生产菌、27.5%的单受体生产菌和15.7%的非生产菌。相比之下,人类来源菌株中只有10.0%的多受体生产菌和4.0%的非生产菌,但有86.1%的单受体生产菌。网络复杂度也因栖息地而异,土壤、植物和水栖息地的微生物功能组数量高于人类相关栖息地。60.7%的功能组仅在一个栖息地中出现,而只有8个功能组和11个pyoverdine组在所有四个栖息地中均有发现。这些结果表明,铁互作网络在不同栖息地中演化方式不同,但其背后成因仍需进一步研究。

图3 假单胞菌铁互作网络因栖息地而异
四、Pyoverdine介导的铁互作网络在致病和非致病性物种之间存在差异
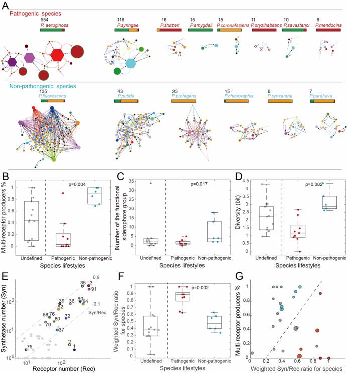
本研究探讨了假单胞菌中铁载体介导的铁互作网络在病原菌和非病原菌之间的差异。根据菌株的生活方式将其分为病原菌和非病原菌组,并预测了每种菌群的铁相互作用网络(图4A)。病原菌中最常见的物种是人类病原菌P. aeruginosa和植物病原菌P. syringae,而非病原菌中最常见的环境物种是P. fluorescens和P. putida,其中许多对宿主中性或有益。研究观察到病原菌和非病原菌在网络拓扑结构上有多个显著差异(图4A)。首先,病原菌菌株主要为单受体生产者或非生产者,而非病原菌菌株主要为多受体生产者(图4A-B)。其次,病原菌的铁载体功能组多样性显著低于非病原菌(图4C),导致病原菌的铁互作网络复杂度低于非病原菌(图4D)。此外,研究还计算了每个锁-钥组的Syn/Rec值,定义为合成酶组和受体组的比值(图4E)。Syn/Rec值接近1表示该锁-钥组中没有欺骗性受体,研究发现,非病原菌的Syn/Rec值显著低于病原菌(图4F)。综合来看,多受体生产者的比例和生产共享型或专一型pyoverdine的偏好在二维平面上清晰地区分了病原菌和非病原菌(图4G)。结果表明,非病原菌形成以共享pyoverdine锁-钥组为主的开放网络,而病原菌则形成以专一pyoverdine锁-钥组为主的闭合网络。进一步分析表明,病原菌网络的简化并非由较低的系统发育多样性引起。

图4 致病性和非致病性假单胞菌的网络特性不同
五、建立pyoverdine利用策略与群落动态之间关系的模型
本研究通过构建简单的生态模型,探讨了假单胞菌中pyoverdine利用策略对群落动态的影响(图5A)。模型结果显示,不同的单受体生产者不能共存(图5B),说明了竞争排除原理,并与观察到的高比例的单受体生产者与简单网络结构相关的结果相符(图4A)。相反,根据模型,多受体生产者更有可能共存(图5B),与观察到的高比例的多受体生产者与网络多样性和复杂性增加相关的结果相呼应(图3和图4A)。最后,根据模型,非生产者在没有生产者的情况下无法生存(图5B)。
为了进一步探讨病原菌侵染与pyoverdine利用策略之间的关系,研究模拟了入侵者对稳态群落的入侵后果(图5C)。结果表明,单受体生产者和非生产者的入侵往往破坏局部群落(图5D),而多受体生产者则更可能融入并与局部群落共存。入侵成功的概率还受到入侵者(模拟为单受体生产者)与局部群落之间的pyoverdine锁-钥关系的影响(图5E)。如果局部群落能够欺骗入侵者的铁载体,入侵成功的概率接近零,相反,如果入侵者能够生产专一性铁载体,或局部群落中某一成员生产相同的铁载体,入侵成功的概率则较高。综上所述,单受体和多受体生产者的相对比例及其通过铁载体的相互作用对群落多样性和网络复杂性有根本性影响。

图5 探索pyoverdine利用策略与群落动态关系的数学模型
总结
本研究成功地开发了一种基于铁载体的从序列到生态的分析方法,该方法为微生物群落的生态和演化提供新的见解。鉴于铁是在大多数环境中受到限制的关键微量元素,铁载体介导的相互作用是从序列数据进行次级代谢物分析的理想切入点。未来的研究可以将这一概念应用于更多样化的细菌群落,以获得微生物组水平的铁相互作用图谱,进而为精确地定向干预微生物群落提供理论依据。
该工作的第一作者为北京大学定量生物学中心/北大-清华生命科学联合中心的博士后顾少华,通讯作者为南京农业大学的韦中教授,苏黎世大学定量生物医学系Rolf Kümmerli教授,和定量生物学中心/北大-清华生命科学联合中心李志远研究员。相关工作得到了国家重点研发计划、国家自然科学基金项目和博士后创新人才支持计划,生命联合中心基金的资助。